7月11日下午,全省科技创新大会在省人民大会堂隆重举行,会议颁布了2021年度浙江省科学技术奖获奖名单。mk官方网站_mk(中国)共有14项科技成果获2021年度浙江省科学技术奖,其中学校牵头主持获一等奖1项、二等奖3项、三等奖4项,获奖总数及主持完成的获奖项目数均创历史新高,主持完成的获奖项目数位居省属高校前列。

近年来,学校精准对接国家和浙江省重大战略,始终坚持服务地方经济发展,在产学研合作、科技成果转化、人才培养等方面与相关企业开展了全方位紧密合作,致力于为一线企业解决技术难题,协助企业进行技术革新,实现校地双方“优势互补、共同发展”。此次获得省科技进步奖一等奖,是学校多年来产教融合、产学研深入合作的典型成果,同时也实现了建筑工程领域省科技奖一等奖零的突破。

mk官方网站_mk(中国)俞峰教授获浙江省科技进步一等奖
下一步,学校将继续聚焦学科前沿、强化基础研究和应用研究,坚持需求导向和创新引领,注重大平台、大团队、大项目、大成果的整体规划,持续赋能科技创新成果高质量转化,不断加强顶层设计,挖掘科研成果奖励申报的增长点,努力产出具有重大基础理论的科技成果和重大应用前景的科技成果,为学校学科建设、人才培育、学校综合实力等方面提供强有力的科技支撑,为浙江省经济社会发展贡献浙理工力量,为“两个先行”建设体现浙理工担当!
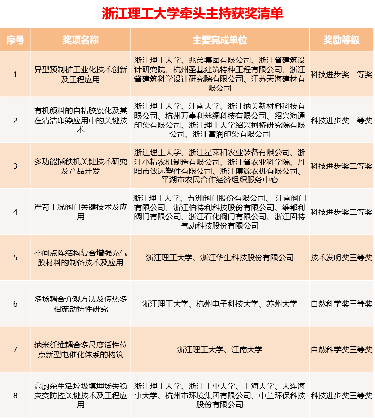
附1:牵头主持获奖清单

附2:参与获奖清单
